Transplantul de celule stem neuronale ar putea deveni, într-o bună zi, un tratament revoluționar pentru scleroza multiplă, sugerează un studiu recent. La șoareci, această procedură a reușit să refacă tecile de mielină – esențiale pentru transmiterea corectă a semnalelor nervoase – folosind atât celule stem de șoarece, cât și de origine umană.
Slăbiciune musculară, amețeli, tulburări de vedere sau dificultăți de concentrare – acestea sunt doar câteva dintre manifestările sclerozei multiple (SM), o boală neurodegenerativă care atacă sistemul nervos central. În lipsa unui tratament capabil să oprească sau să inverseze progresia bolii, cercetătorii și-au îndreptat atenția spre medicina regenerativă. Mai exact, spre transplantul de celule stem capabile nu doar să refacă tecile de mielină distruse de sistemul imunitar, ci și să regenereze celulele specializate în producerea lor – oligodendrocitele.
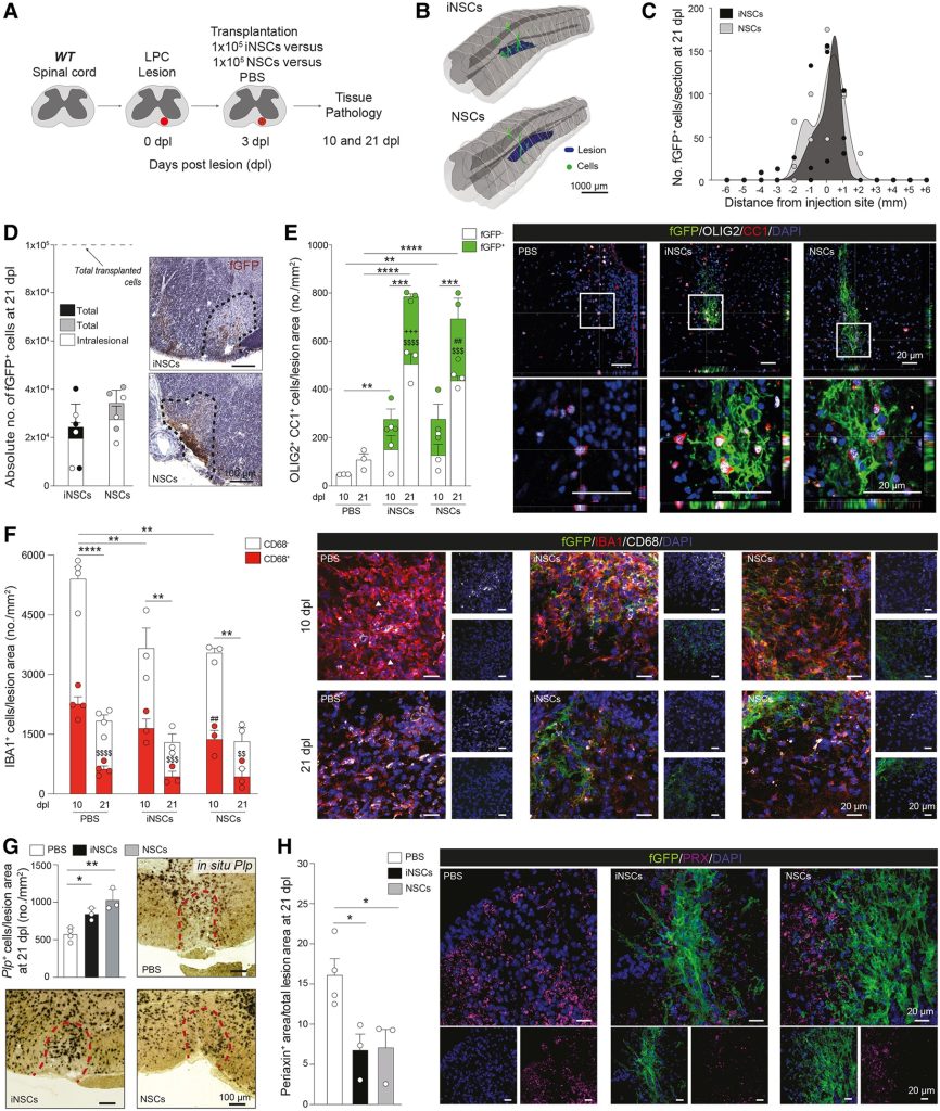
Exact asta au reușit să demonstreze cercetătorii coordonați de Stefano Pluchino, neurocercetător la Universitatea din Cambridge, într-un studiu publicat în revista Brain. „Transplantul de celule stem (la șoareci) a crescut de peste 30 de ori numărul celulelor producătoare de mielină în zonele afectate”, afirmă Pluchino.

Transplantul de celule stem neuronale este deja posibil la oameni și poate fi efectuat în siguranță, după cum arată două studii clinice publicate în 2023 în Nature Medicine și Cell Stem Cell. În plus, aceste studii au sugerat beneficii suplimentare: creșterea nivelurilor de molecule antiinflamatorii și neuroprotectoare în lichidul cefalorahidian, dar și o încetinire a atrofiei cerebrale. Totuși, în modelele animale, majoritatea celulelor transplantate rămâneau nediferențiate, fără a contribui la regenerarea mielinei. Mai mult, pentru transplant se foloseau linii celulare provenite din fetuși umani, ceea ce necesita imunosupresie pentru evitarea respingerii.
În noul studiu, cercetătorii au folosit celule stem neuronale induse (iNSC) – celule obținute în laborator din propriile celule ale pacientului, deci compatibile genetic. „Ne-am concentrat pe dezvoltarea acestor iNSC și pe înțelegerea modului în care ele pot stimula remielinizarea în leziuni cronice, în modelele murine de scleroză multiplă”, explică Pluchino. Celulele iNSC au fost injectate direct în leziunile din măduva spinării, iar rezultatele au fost remarcabile: tecile de mielină au fost reconstruite, atât prin stimularea regenerării proprii a organismului, cât și prin transformarea directă a celulelor stem în oligodendrocite mature. „Celulele stem erau deja pe cale să devină celule producătoare de mielină, iar mediul din leziune le-a încurajat să finalizeze acest proces”, spune cercetătorul.
Cercetătorii au fost impresionați nu doar de eficacitatea terapiilor, ci și de faptul că celulele umane supraviețuiau mai mult timp în organismul șoarecilor și produceau mielină în mod activ – chiar și în leziuni vechi, cu daune de durată.
În cadrul proiectului internațional RESTORE, care reunește cercetători din Europa și SUA în lupta împotriva sclerozei multiple, echipa lui Pluchino pregătește deja trecerea la testele clinice. „Suntem prudenți, dar optimiști. Credem că această lucrare oferă informații esențiale pentru viitorul medicinei regenerative aplicate la această boală devastatoare”, afirmă el.
Poll: Care este opinia ta despre transplantul de celule stem neuronale ca tratament pentru scleroza multiplă, conform rezultatelor studiilor recente?


Revista “Ştiinţă şi Tehnică“, cea mai cunoscută şi longevivă publicaţie de popularizare a ştiintelor din România



























Leave a Reply